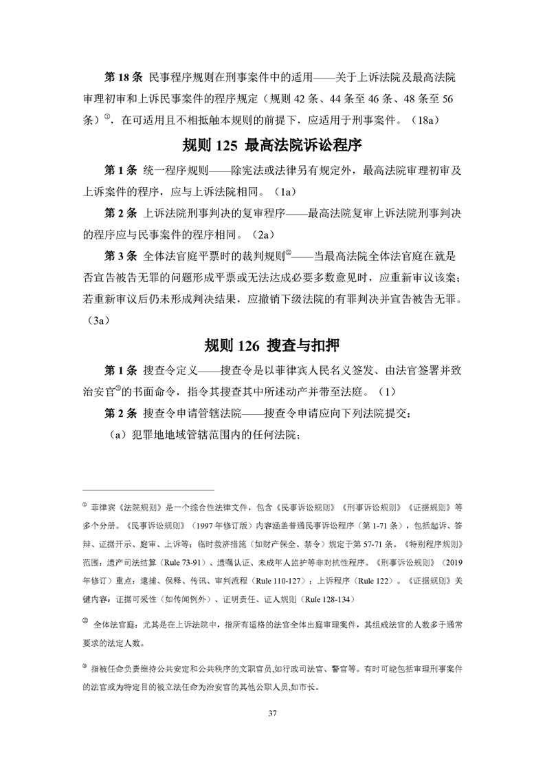
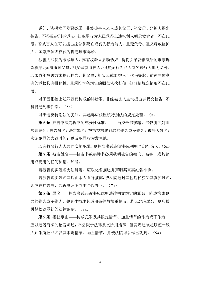
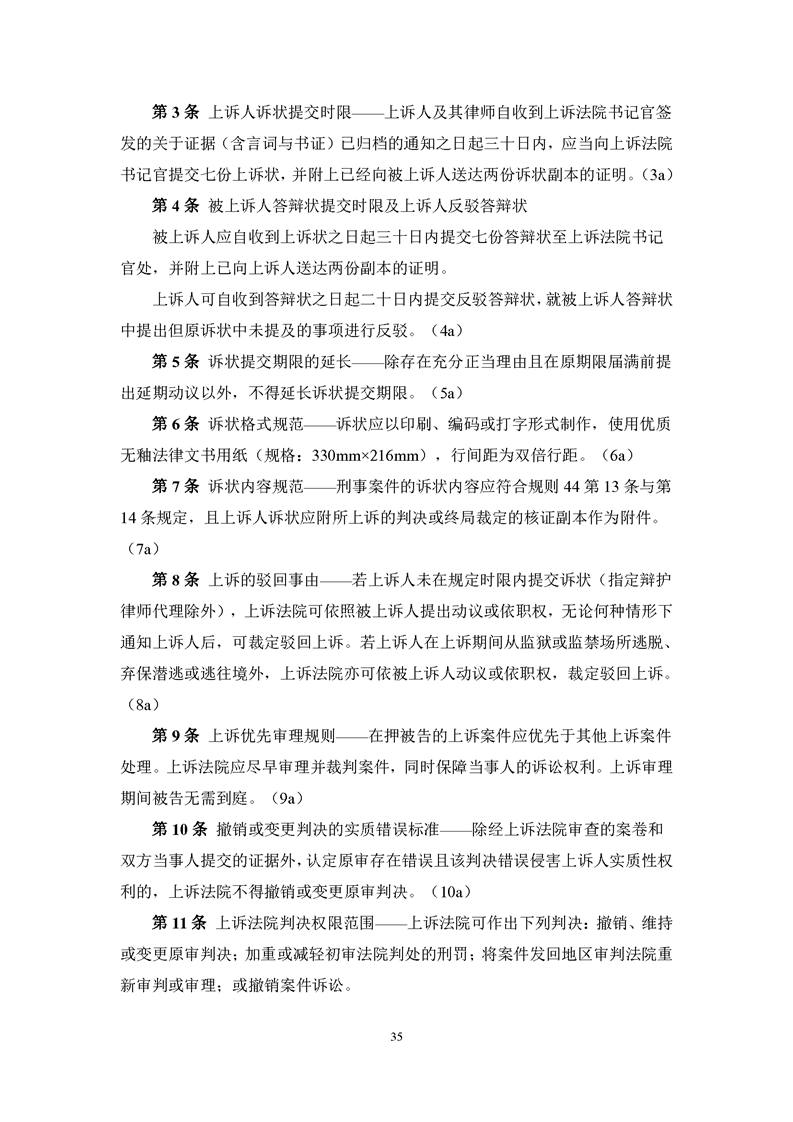
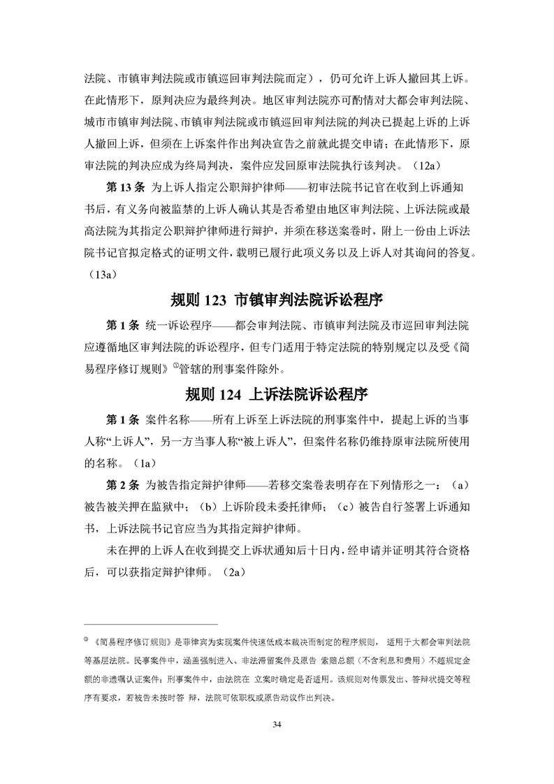
曼联直播-曼联比赛直播

研究成果

  时间:2025-09-29 12:18:33 来源:曼联直播  










































友情链接

Copyright © 2019 All Right Reserved.Itc.nwupl.cn 西北政法大学涉外刑事法治与国别检察司法研究中心
地址:陕西省西安市长安区西长安街558号西北政法大学长安校区   联系电话:029-88182248、88182249